普通会员
登录
首页
找视频
找图片
找音乐
找插画
找源码
新闻
后台&扩展
后台管理
模块市场
资源
办公素材
PPT模板
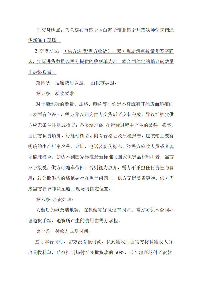
地板砖购销合同范本Word模板
收藏
已收藏
喜欢
已喜欢
下载提示
这是一个
资源下载提示
格式
PDF
下载
0
时间
2023-03-24
浏览
522
收藏
0
喜欢
0
评分
-
价格
1积分
本资源由
小晨晨
于
上传分享
资源介绍
地板砖购销合同范本Word模板
推荐资源
深蓝线条科技元素科技风年终总结ppt模板
简约素雅主题PPT模板
多彩欧美风科技PPT模板
导购员合同样板Word模板
导购员合同样板Word模板
最新资源
单词
mozong-ziyuan-v1.6.0
下载测试
“团队建设”培训方案
深蓝线条科技元素科技风年终总结ppt模板
简约素雅主题PPT模板
简约清新植物文艺总结汇报ppt模板
红灰几何风个人简历竞聘通用ppt模板
房子抵押借款合同范本Word模板
房子抵押借款合同范本Word模板